首页
学校概况
学校简介
学校荣誉
学校领导
组织结构
学校文化
学校党建
主题活动
群团活动
校园动态
校园公告
新闻时讯
媒体报道
学历教育
米兰平台
成人教育
非学历教育
社区教育
老年大学
社会培训
学习资源
国开学习网
国家数字化学习资源中心
南京学习在线
博学玄武学习在线
米兰(中国)
学校地址
联系电话
学校邮箱
校园动态
校园公告
新闻时讯
媒体报道
校园公告
首页
校园动态
文章详情
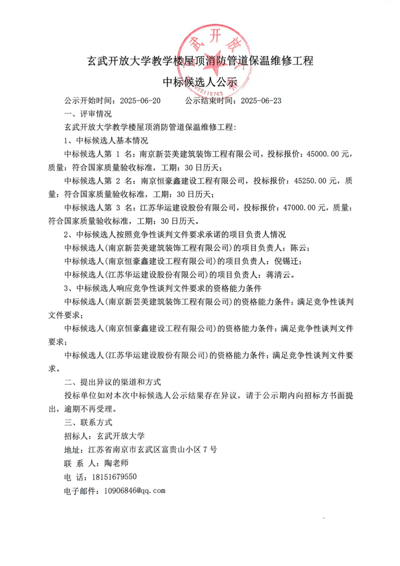
米兰平台教学楼屋顶消防管道保温维修工程中标候选人公示
8407
管理员
2025-06-20 20:36
地址:南京市玄武区富贵山7号
邮编:210016
电话:025-66000521(校办)
招生:025-66000523
兄弟院校
国家开放大学
江苏开放大学
南京开放大学
相关单位
中华人民共和国教育部
江苏省人民政府
江苏省教育厅
南京市人民政府
南京市教育局
玄武区人民政府
Copyright ©1979-2025 米兰平台 All Rights Reserved. 备案号:
苏ICP备14031279号-1
jnty. com
|
欧亿
|
「B体育」
|
开云手机入口
|
新利网页版
|
B体育在线平台(中国)官方网站
|
新利官方网站
|
华体会·官方版网站登录入口
|
PG电子·(中国)官方网站
|